關于公開征求《關于發布排污許可證(副本)格式的通知》(征求意見稿)意見的通知
環辦便函〔2021〕483號為貫徹落實《排污許可管理條例》,進一步優化排污許可證,我部組織修訂了排污許可證(副本)格式,編制《關于發布排污許可證(副本)格式的通知》(征求意見稿)。現公開征求意見(征求意見稿及編制說明可登錄我部網站http://www.mee.gov.cn/“意見征集”欄目檢索查閱)。
各機關團體、行業協會、企事業單位和個人均可提出意見和建議。有關意見請書面反饋我部,電子版材料請同時發至指定郵箱。征求意見截止時間為2021年11月10日。
聯系人:生態環境部環評司潘英姿、張云珂
電話:(010)65646213、65646178
郵箱:mee.permit@mee.gov.cn
地址:北京市東城區東安門大街82號
郵編:100006
附件:1.關于發布排污許可證(副本)格式的通知(征求意見稿)
2.《關于發布排污許可證(副本)格式的通知》(征求意見稿)編制說明
生態環境部辦公廳
2021年10月27日
(此件社會公開)
附件 2
《關于發布排污許可證(副本)格式的通知》
(征求意見稿)編制說明
為貫徹落實《排污許可管理條例》,按照《關于構建以排污許可制為核心的固定污染源監管制度體系實施方案》要求,生態環境部組織開展排污許可證(副本)優化研究,完善相關環境要素內容,優化排污許可證內容,突出環境管理重點,提升證后監管和依證執法便利性,分別形成了重點管理和簡化管理兩個排污許可證(副本)格式,編制了《關于發布排污許可證(副本)格式的通知》(征求意見稿)。
一、編制背景與必要性
黨的十九屆四中全會審議通過的《中共中央關于堅持和完善中國特色社會主義制度 推進國家治理體系和治理能力現代化若干重大問題的決定》提出,構建以排污許可制為核心的固定污染源監管制度體系。黨的十九屆五中全會審議通過的《中共中央關于制定國民經濟和社會發展第十四個五年規劃和二〇三五年遠景目標的建議》提出,全面實行排污許可制。中共中央辦公廳、國務院辦公廳印發的《關于構建現代環境治理體系的指導意見》提出,依法實行排污許可管理制度,加快排污許可管理條例立法進程,完善排污許可制度,加強對企業排污行為的監督檢查。
2020 年 12 月 25 日,生態環境部辦公廳印發了《關于構建以排污許可制為核心的固定污染源監管制度體系實施方案》,提出“優化排污許可證文本,完善排污許可證內容”的具體要求。2021年3月1日起施行的《排污許可管理條例》,對規范排污許可證申請與審批、強化排污單位主體責任、加強排污許可事中事后監管等作出詳細規定。
二、編制過程
2020 年 5-6 月,生態環境部組織環境工程評估中心成立編制組,編制形成排污許可證(副本)優化方案,開展鋼鐵、化工、紡織、印染四個行業試點研究。
2020 年 6-7 月,生態環境部環評司多次召開司長專題會和司務會,對排污許可證(副本)優化方案以及排污許可證(副本)格式進行專題研究,并會同部內相關司局和直屬單位共同研究。
2020 年 8-12 月,生態環境部環評司多次組織召開地方生態環境部門和專家研討會,廣泛征求相關意見。
2021 年 1-8 月,編制組按照《排污許可管理條例》要求全面進行梳理,優化排污許可證文本,完善排污許可證(副本)格式。
2021 年 9 月,生態環境部環評司組織召開排污許可證(副本)格式征求意見會議,再次征求部內相關司局和直屬單位意見,進一步修改完善,形成排污許可證(副本)(征求意見稿),并起草完成本通知(征求意見稿)。
三、編制原則
濃縮許可證精華。嚴格按照《排污許可管理條例》要求,聚焦環境管理最核心的排放口、污染物排放相關信息。
聚焦突出問題。重點關注排污許可證證后監管存在的主要突出問題,為提高排污許可證質量、方便證后監管、提升排污許可信息化水平等做好支持。
四、排污許可證(副本)主要內容
(一)主要變化
1.在現有排污許可證(副本)的排污單位基本信息表內容中進一步完善了大氣污染物和水污染物的相關信息,增加了許可量、排放口個數等內容,同時刪除表內投產日期、郵政編碼、聯系人電話等相關內容。
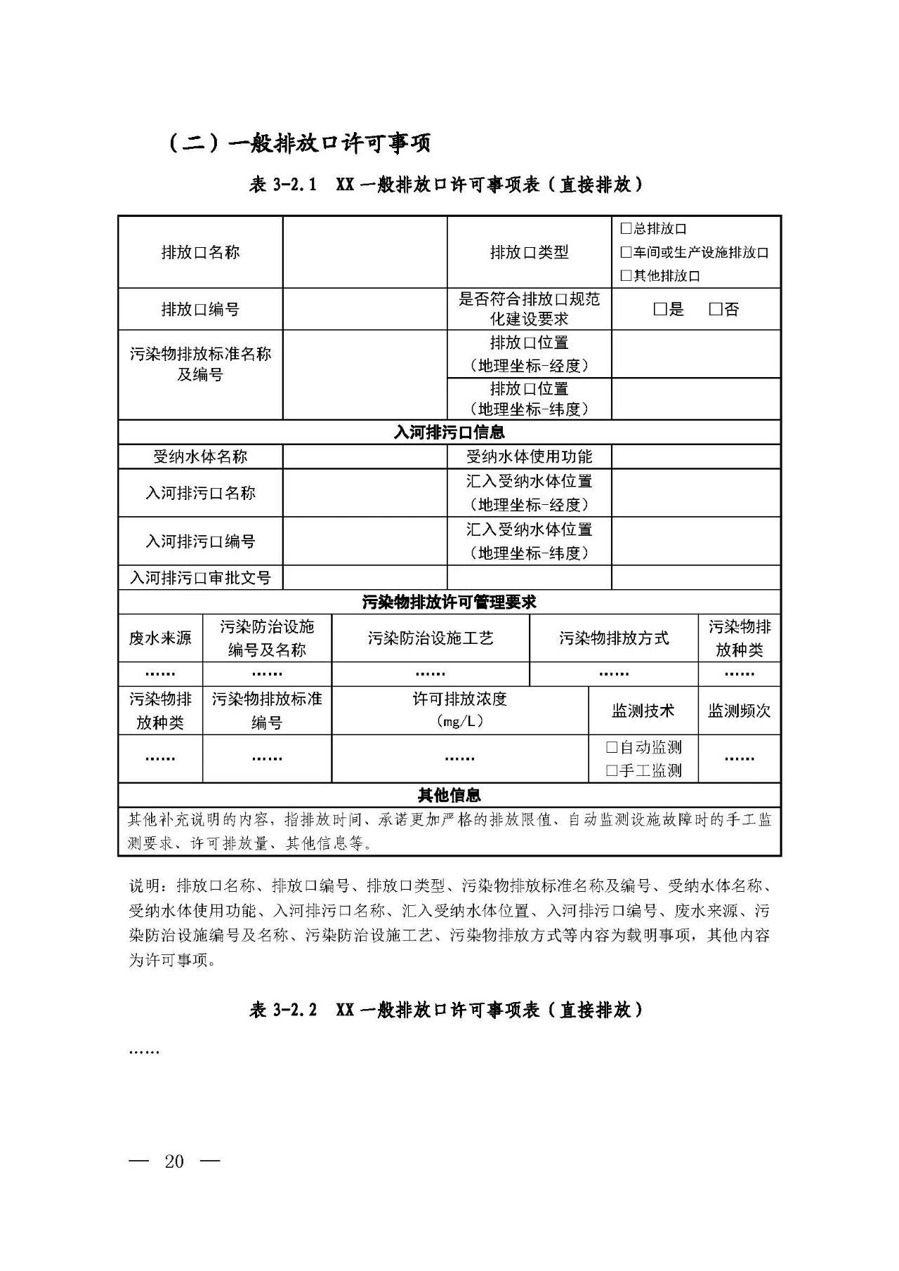
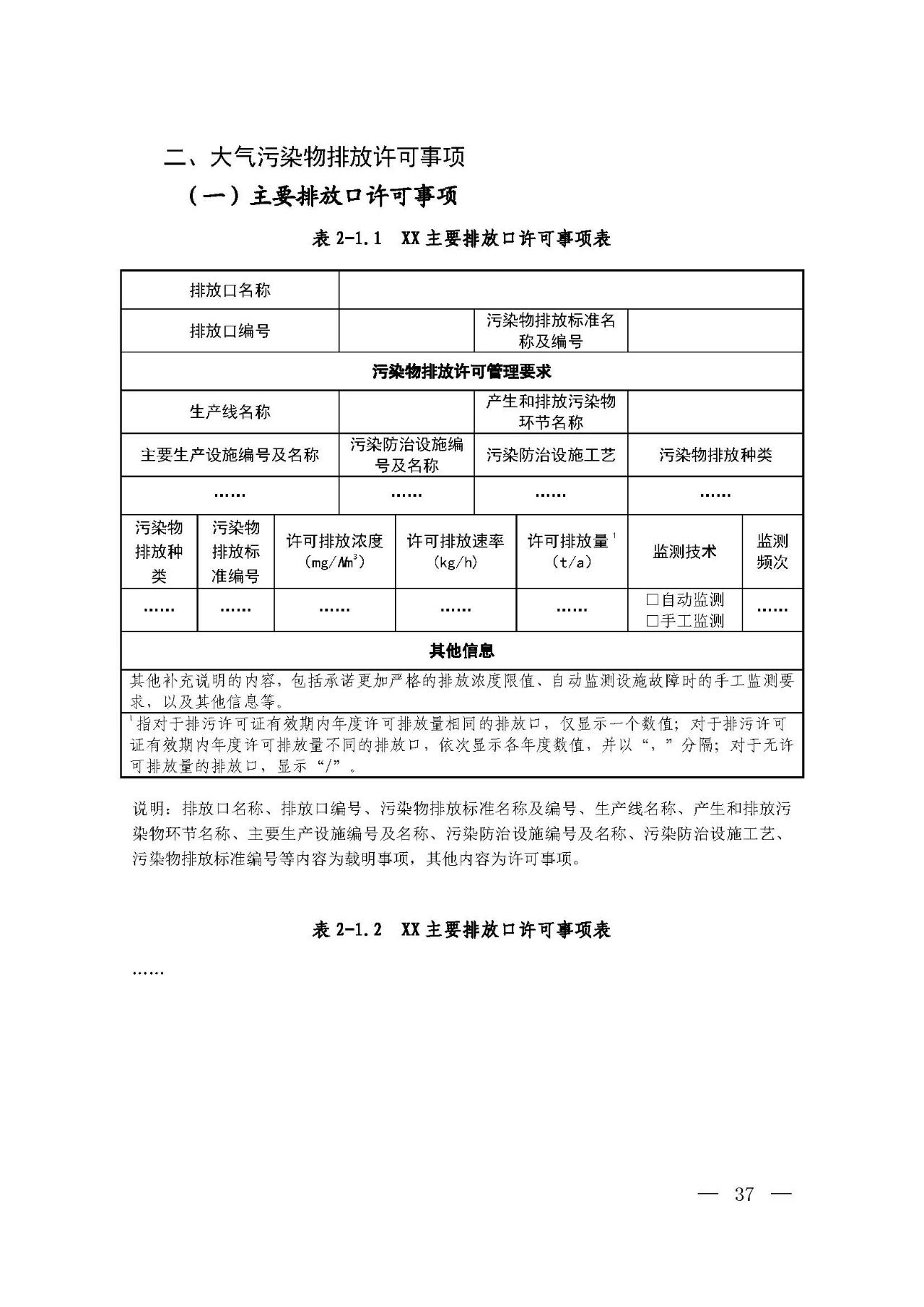
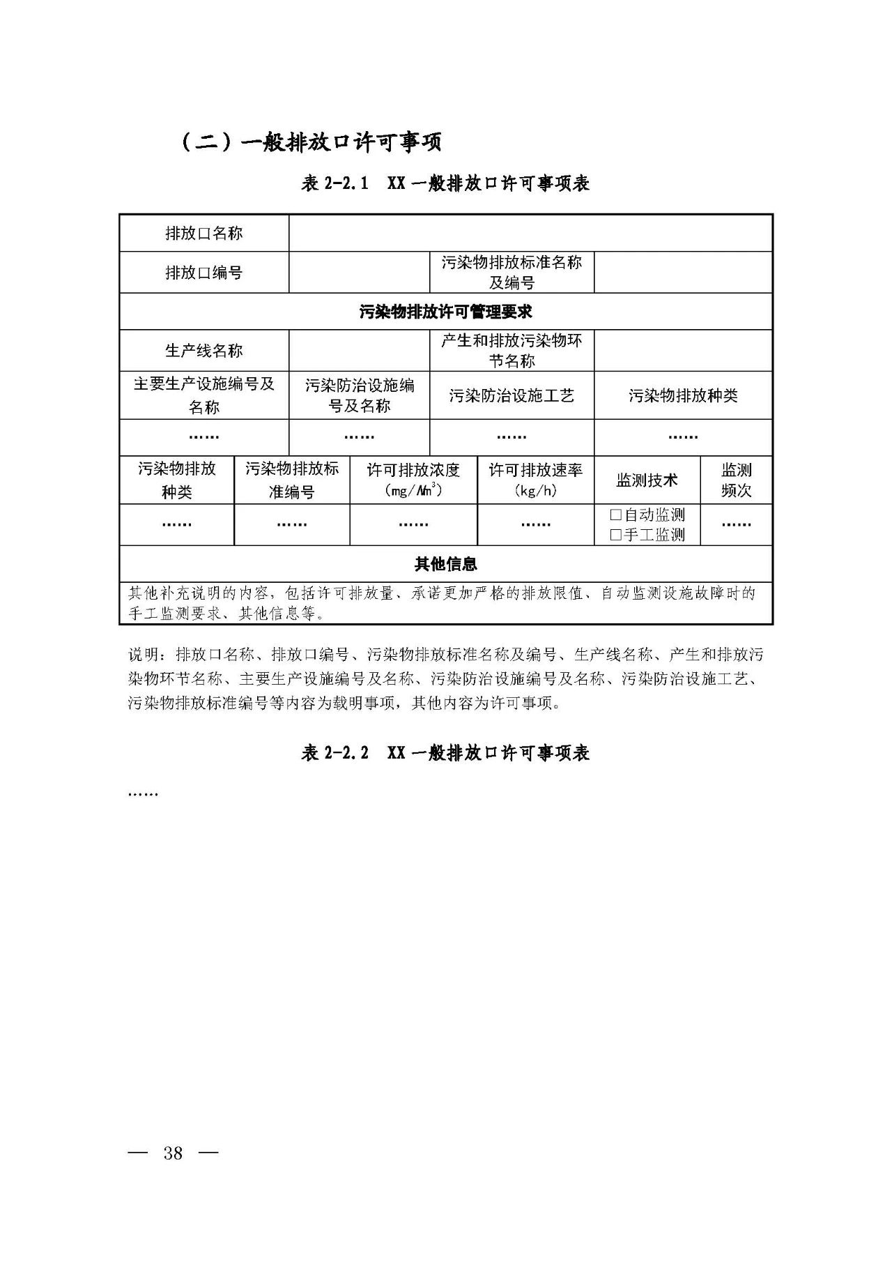
2.對現有排污許可證(副本)的第二項大氣污染物排放的內容進行了重構,首先將原有的排放口表分為了主要排放口和一般排放口兩個表,把主要排放口、一般排放口均設計為一個排放口一張表;
同時將第二項大氣污染物排放內容中的有組織排放限值表以及第四項環境管理要求中監測表的內容合并到上述提到的主要排放口表和一般排放口表的表格中。其次對現有排污許可證(副本)的無組織排放許可條件表中的許可排放量限值一欄進行了刪除,增加了監測頻次的內容。
3.對現有排污許可證(副本)的第三項水污染物排放的內容進行了重構,修改形式與第二條內容相同。同樣分為主要排放口表和一般排放口表,并將監測表的內容進行合并。
4.落實固體廢物污染環境防治法有關要求,按照即將發布的排污許可證申請與核發技術規范 工業固體廢物(試行),增加了工業固體廢物排污許可管理內容。
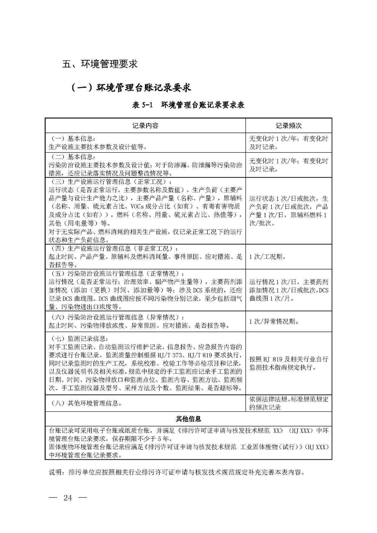
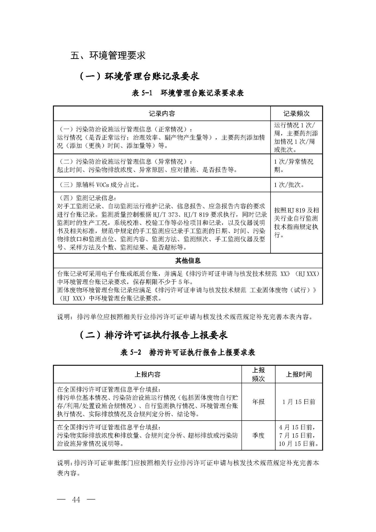
5.對現有排污許可證(副本)的第四項環境管理要求的內容進行了優化,刪除了自行監測信息表,并將其中的排放口、污染物類型、監測頻次等前移并整合至第二、第三部分。對管理要求中的臺賬要求表、執行報告要求表、信息公開要求表和其他控制及管理要求表的格式進行了修改,將統一的要求內容直接寫入表中,審批部門根據各行業標準規范添加特殊要求或進行修改補充。
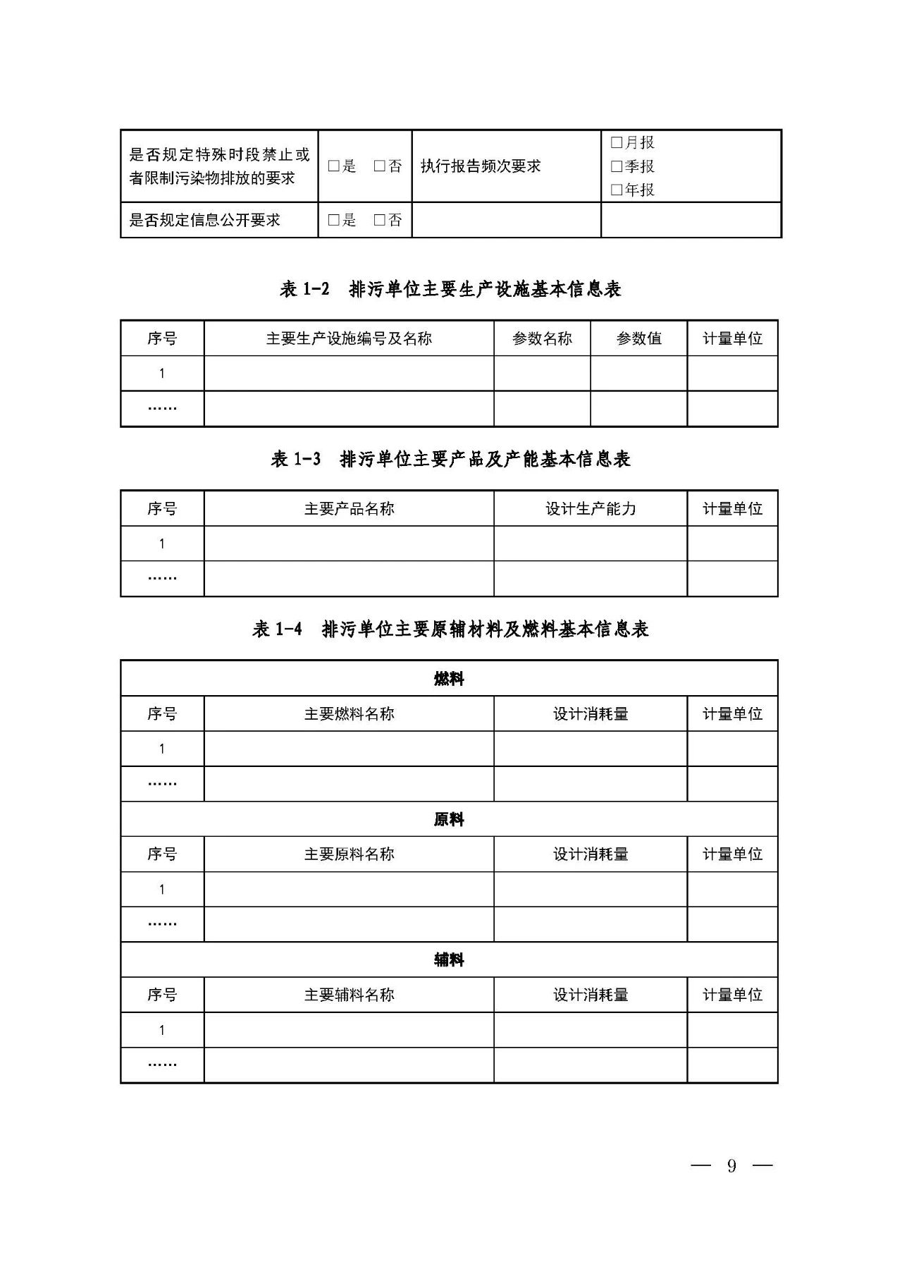
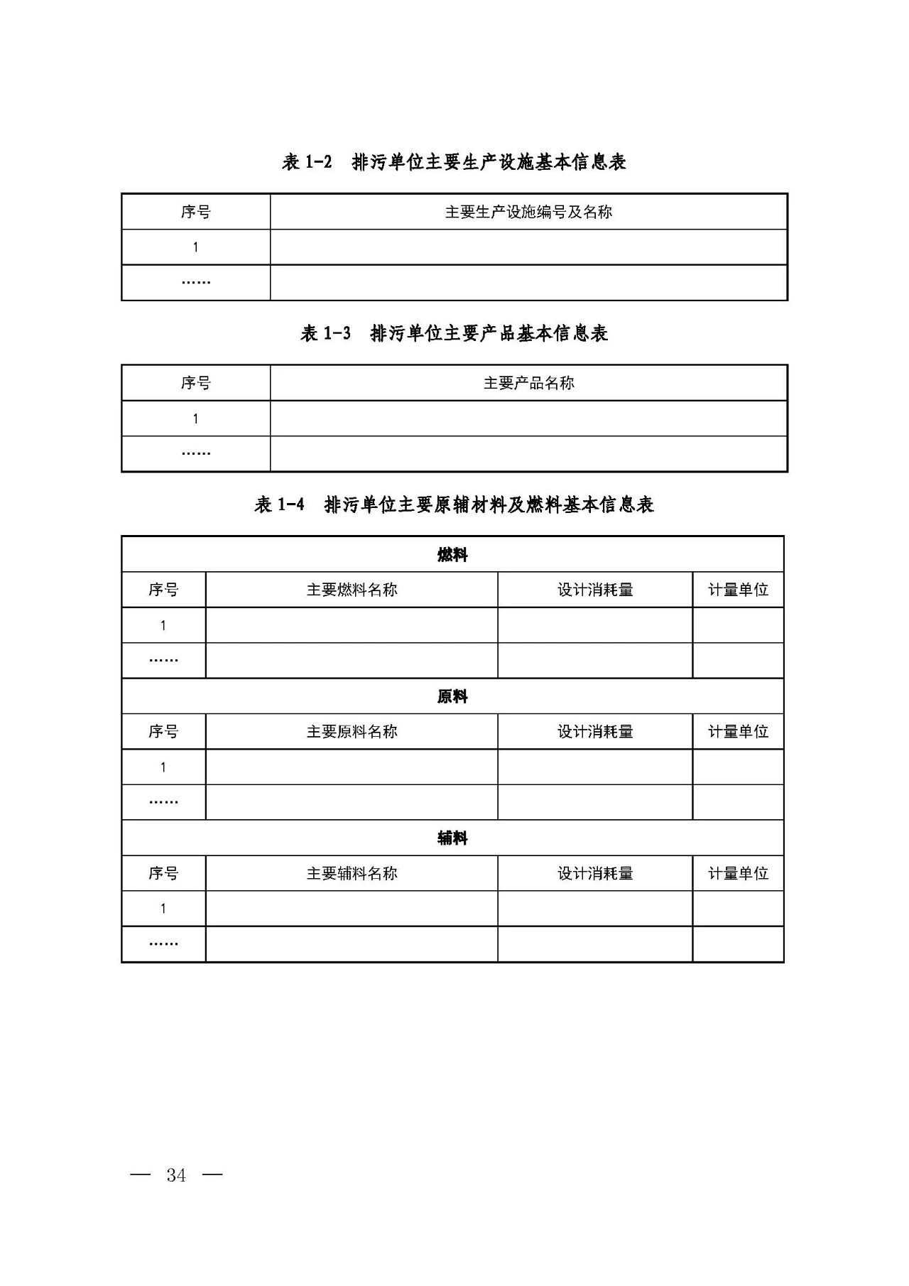
6.刪除現有排污許可證(副本)第二分冊中的產品產能信息表、原輔燃料信息表、產排污環節信息表等,將其中的生產設施、治理設施、排放口等核心內容前移并整合至第二、第三部分。
(二)主要內容
排污許可證(副本)包括重點管理和簡化管理兩個版本,均包括九部分內容。其中,重點管理排污單位排污許可證(副本)第一部分是排污單位基本情況,包括排污單位基本信息、主要生產設施、主要產品及產能、主要原輔材料及燃料、污染防治設施索引、排放口索引等;第二部分是大氣污染物排放許可事項,按照排放口分別記載物理信息、污染物排放許可管理要求等,以及無組織排放許可事項、大氣污染物許可排放總量和特殊時段排放要求;第三部分是水污染物排放許可事項,按照排放口分別記載物理信息、污染物排放許可管理要求等,以及水污染物許可排放總量和特殊時段排放要求;第四部分是工業固體廢物許可管理事項,按照自行貯存/利用/處置設施,分別記載設施名稱、類型、參數、涉及廢物名稱和類別、污染防控技術要求等;第五部分是環境管理要求,包括環境管理臺賬記錄要求、執行報告上報要求、環境信息公開要求等;第六部分是排污許可證延續、變更及重新申請記錄;第七部分是其他許可內容;第八部分是附圖和附件;第九部分是其他內容。簡化管理排污單位排污許可證(副本)在排污單位基本情況、大氣和水污染物排放許可事項、環境管理要求等章節中均有不同程度的內容簡化。












































文章來源:環保365
2022世環會將于6月8-10日在上海國家會展中心隆重拉開帷幕。本屆展會展示面積將達17萬平米,匯聚超2,000家品牌展商。展示范圍涵蓋綜合治理、水、大氣、智慧環保、環境監測、資源再生、土壤、噪聲8大環境污染治理領域。











